沸石分子筛吸附+脱附+催化燃烧介绍
一、产品介绍
工厂车间从事生产作业时会产生刺激性等有害气体之污染物,对大自然生态与厂区环境都会造成空气污染之危害,该设备将所排放的废气加以收集后,利用分子筛吸附塔将废气处理至符合空气污染物排放标准后再排放至大气中,以免造成环境与人员之危害。
分子筛吸附、脱附+催化燃烧是蓝木环保自主研发的新一代VOCs处理设备,是将吸附浓缩单元和热氧化单元有机地结合起来的一种方法,主要适用于较低浓度有机气体且不宜采用直接燃烧或催化燃烧法和吸附回收法处理的有机废气,尤其对大风量的处理场合,均可获得满意的经济效果和社会效果。经吸附净化并脱附后转换成小风量、高浓度的有机废气,对其进行热氧化处理,并将有机物燃烧释放的热量有效利用。
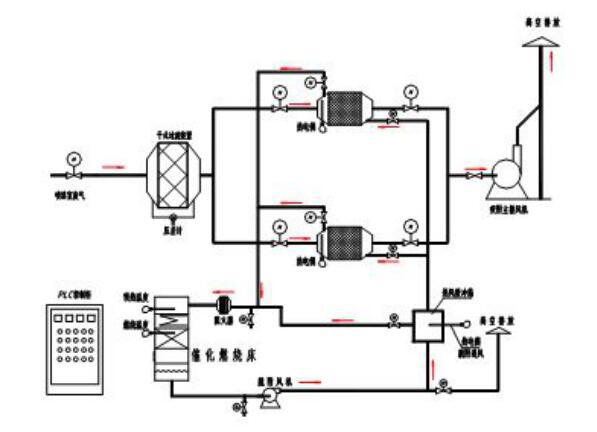
二、工作原理
RCO沸石分子筛吸附+脱附+催化燃烧一体装置废气处理设备,有机废气先通过干式过滤,将废气中颗粒状污染物截留去除,然后进入吸附床进行吸附,利用具有大比表面积的蜂窝状分子筛将有机溶剂吸附在分子筛表面,经处理后的洁净气体经过风机、烟囱高空排放。
分子筛经过吸附运行一段时间后达到饱和,启动系统的脱附-催化燃烧过程,通过热气流将原来已经吸附在分子筛表面的有机溶剂脱附出来,并经过催化燃烧反应转化生成CO2和水蒸气等无害物质,并放出热量,反应产生的热量经过热交换部分回用到脱附加热气流中,当脱附达到一定程度时放热跟脱附加热达到平衡,系统在不外加热量的情况下完成脱附再生过程。
三、技术特点
1、吸附净化效率高,处理效果稳定,确保废气达标排放。
2、具有手动和自动脱附功能,选用贵金属催化剂,通过催化燃烧反应将有机物转化,催化效率高,性能稳定。
3、采用PLC控制,配套可操作触摸屏,使用操作方便,维护管理简单。
4、具备多重安全措施,主反应器配有泄爆装置,设置多点温度探测,具有故障警报及应急处置能力等。
三、应用领域
吸附+脱附-催化燃烧处理装置采用吸附+脱附组合工艺来处理大风量、中低浓度的有机废气,可处理的有机溶剂包括苯类、酮类、脂类、醇类、醛类、醚类、烷类和其混合类。可广泛应用于汽车、造船、摩托车、自行车、家用电器、集装箱生产厂的喷漆、涂装车间的有机废气净化,也可与制鞋粘胶、印铁制罐、化工塑料、印刷油墨、电缆、漆包线等流水线配套设备使用。
应用行业:
1、各种喷漆车间(汽车制造,造船、飞机制造、钢铁制品、树脂制品等等)的排气处理
2、各种印刷车间(凹版印刷、建筑装潢材料印刷、其他各种印刷过程)的排气处理
3、干法层压纸制品、镀膜加工过程的排气处理
4、各种电子制品制造过程的排气处理
5、半导体集成电路制造过程的排气处理
6、液晶显示屏(LCD)制造过程的排气处理
7、锂离子电池制造(电极形成工序、电解液充填工序)过程的排气处理
8、大型研究设施的通风厨的排气处理


蓝木环保科技(昆山)有限公司 欢迎您的来电垂询 15000229777